Blog
When Traditional Individual Retirement Annuity IRA Distributions Must Start
Introduction
Navigating the complex world of retirement planning can feel overwhelming, especially when it comes to understanding the rules surrounding Individual Retirement Annuities (IRAs). As many seniors approach significant milestones in their financial journey, the importance of knowing when Traditional IRA distributions must begin becomes clear. This article will explore the essential timelines and calculations that govern Required Minimum Distributions (RMDs), helping you avoid common pitfalls and secure your financial future.
With so much at stake and potential penalties on the horizon, how can retirees ensure they meet their obligations while maximizing their retirement savings? Rest assured, we’re here to guide you through this process with confidence and peace of mind.
Understand Individual Retirement Annuities (IRAs)
Planning for retirement can feel overwhelming, especially with the complexities of Individual Retirement Annuities and the choices between Traditional and Roth accounts. Many seniors in 2026 will likely lean towards Traditional accounts, driven by tax implications and withdrawal rules. This trend highlights a significant concern: understanding these options is crucial for a secure retirement.
-
The Problem: Traditional IRAs offer tax-deductible contributions, but taxes are due upon withdrawal. Retirees must navigate the rules carefully to avoid penalties, as traditional individual retirement annuity IRA distributions must start by age 73. This can create anxiety for those who may not be fully aware of the implications of their choices.
-
The Agitation: Imagine facing retirement without a clear understanding of how your savings will be taxed or when you must start withdrawing funds. The fear of unexpected penalties or insufficient income can be daunting. It’s essential to recognize that these concerns are valid and shared by many.
-
The Solution: Enter Roth accounts, which are funded with after-tax dollars, allowing for tax-free qualified withdrawals. Unlike Traditional IRAs, Roth accounts do not require RMDs during the account holder’s lifetime, offering greater flexibility in retirement planning. Additionally, it is important to note that traditional individual retirement annuity IRA distributions must start by providing a reliable income stream, financed through either account type, while adhering to similar RMD regulations as Traditional accounts.
Understanding these distinctions is vital for crafting an effective retirement strategy. Financial advisors emphasize the importance of grasping the intricacies of individual retirement accounts. By doing so, you can maximize tax advantages and ensure compliance with IRS rules regarding distributions. As retirement planning evolves, staying informed about these accounts will empower you to make strategic decisions that align with your financial goals, providing peace of mind and confidence in your future.

Identify Required Minimum Distribution (RMD) Start Dates
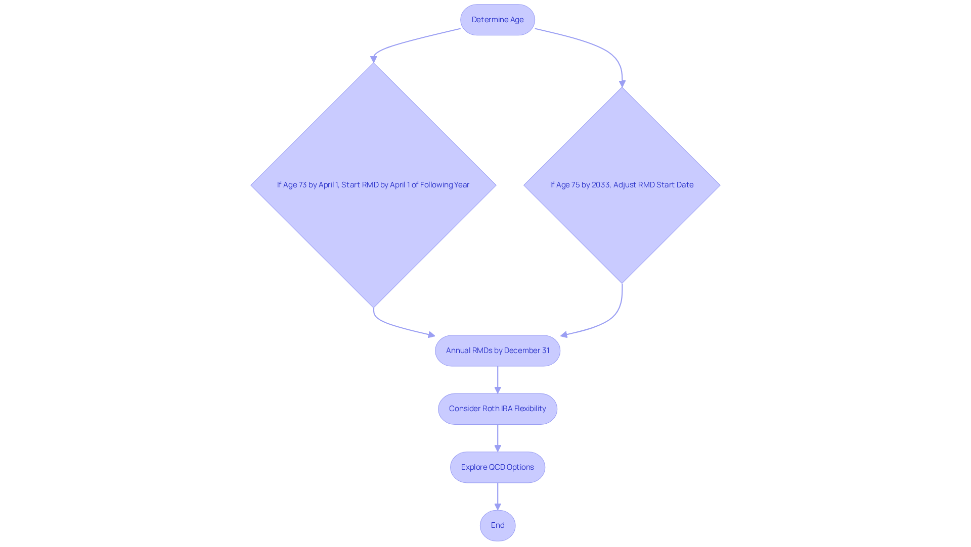
Understanding the rules around Required Minimum Distributions (RMDs) can feel overwhelming, but it’s crucial for your financial peace of mind. According to the IRS, traditional individual retirement annuity IRA distributions must start by April 1 of the year following an individual’s 73rd birthday. It is essential to know your RMD start date because traditional individual retirement annuity IRA distributions must start by a certain deadline to avoid significant penalties.
First, let’s determine your age. If you turn 73 in 2025, for instance, traditional individual retirement annuity IRA distributions must start by April 1, 2026. After this initial distribution, traditional individual retirement annuity IRA distributions must start by December 31 each year for subsequent RMDs. It’s a straightforward timeline, but one that requires your attention to avoid unnecessary stress.
It’s also important to note that Roth IRAs do not require minimum distributions during the holder’s lifetime. This can significantly impact your retirement strategy, offering you more flexibility and options as you plan for your future.
Additionally, consider Qualified Charitable Distributions (QCDs). Donations made to charity through a QCD can count towards your RMD, allowing you to fulfill your distribution requirement while supporting causes you care about. This not only helps you meet your obligations but also provides a tax-efficient way to give back.
Recent changes under the SECURE 2.0 Act have also modified RMD rules, including an increase in the age for determining required beginning dates to 75 starting in 2033. Staying informed about these updates can help you navigate your retirement planning with confidence.
By keeping track of these important dates, you can avoid penalties and manage your retirement funds effectively. Remember, missing an RMD deadline can result in a hefty 25% excise tax on the amount not withdrawn. However, if you correct the error within two years, the penalty can be reduced to 10%. Studies show that about 30% of seniors fail to meet their RMD deadlines, highlighting the importance of proactive planning. By understanding these rules and keeping a close eye on your RMD schedule, you can ensure your retirement funds are managed wisely, allowing you to enjoy your golden years with confidence and security.

Calculate Your Required Minimum Distributions
Calculating your Required Minimum Distribution (RMD) can feel daunting, but it’s essential for your financial peace of mind. Let’s break it down into manageable steps:
-
Determine Your Account Balance: Start by finding the balance of your IRA as of December 31 of the previous year. Knowing where you stand is the first step toward confidence in your financial planning.
-
Use the IRS Life Expectancy Table: Next, refer to the IRS Uniform Lifetime Table to find your life expectancy factor based on your age. The revised tables, effective from January 1, 2022, indicate longer average life expectancies-one or two years longer than earlier tables. This change can lead to smaller required minimum distributions, easing some of the pressure.
-
Calculate Your RMD: Now, divide your balance by the life expectancy factor. For instance, if your IRA balance is $100,000 and your life expectancy factor is 26.5, your RMD would be $3,773.58 ($100,000 ÷ 26.5). This straightforward calculation can help you feel more in control of your finances.
Individuals should be aware that traditional individual retirement annuity IRA distributions must start by a certain age. Repeat annually: Remember that traditional individual retirement annuity IRA distributions must start by recalculating required minimum distributions each year based on your account balance and age. Staying on top of this ensures you’re always prepared.
It’s also important to note that under the Secure 2.0 Act, the penalty for failing to complete required minimum distributions on time has been reduced from 50% to 25%. This change offers a bit more breathing room. Using an RMD calculator can simplify this process and help ensure accuracy. Additionally, consulting with a financial advisor can provide personalized insights, as experts emphasize the importance of tailored advice when navigating RMD calculations. With the right support, you can approach your RMD with confidence.

Avoid Common Mistakes with RMDs
When it comes to Required Minimum Distributions (RMDs), many people face common pitfalls that can lead to unnecessary stress and financial strain, especially since traditional individual retirement annuity IRA distributions must start by a certain age. Let’s explore these challenges together, so you can navigate them with confidence and peace of mind.
-
Missing Deadlines: One of the most significant issues is missing your RMD start date and subsequent deadlines. It’s crucial to be aware of these dates, as traditional individual retirement annuity IRA distributions must start by them and can have serious implications for your retirement savings. Setting reminders can help you stay on track and avoid the anxiety of missing these critical deadlines.
-
Incorrect Calculations: Another common mistake is making errors in your RMD calculations. Using the wrong balance or life expectancy factor can lead to under- or over-withdrawals, which can be quite stressful. Double-checking your calculations ensures that you’re withdrawing the correct amount, giving you peace of mind.
-
Combining Required Minimum Distributions: If you have multiple IRAs, it’s essential to remember that RMDs must be calculated individually for each account. You cannot combine required minimum distributions from different sources. This can seem overwhelming, but understanding this rule can help you manage your withdrawals more effectively.
-
Ignoring Tax Implications: It’s also vital to grasp the tax consequences of your RMDs. Withdrawals are generally taxable, and failing to plan for this can lead to unexpected tax bills. By being proactive and understanding these implications, you can avoid unnecessary financial surprises.
-
Reinvesting Required Minimum Distributions: Lastly, be cautious about reinvesting your required minimum distributions into tax-deferred accounts. This can lead to penalties that can impact your financial security. Instead, consider using these funds for necessary expenses or investments that align with your financial goals.
By being aware of these common pitfalls, you can effectively manage your RMDs, keeping in mind that traditional individual retirement annuity IRA distributions must start by ensuring your financial security in retirement. Remember, knowledge is power, and with the right information, you can navigate your retirement with confidence.

Conclusion
Understanding when traditional individual retirement annuity (IRA) distributions must begin is essential for effective retirement planning. The requirement to start these distributions by age 73, along with the tax implications that come with it, highlights the importance of being well-informed about IRA rules. This knowledge empowers individuals to navigate their retirement finances with confidence, helping them avoid unnecessary penalties and ensuring a steady income stream.
Throughout this article, we’ve highlighted key points, including the differences between Traditional and Roth IRAs, the significance of Required Minimum Distributions (RMDs), and common pitfalls to avoid. The emphasis on timely calculations and awareness of deadlines serves as a gentle reminder of the proactive measures needed to manage retirement accounts effectively. Moreover, the introduction of recent changes under the SECURE 2.0 Act illustrates the evolving landscape of retirement planning, reinforcing the need for ongoing awareness.
Ultimately, the journey toward a secure retirement relies on understanding the rules surrounding IRA distributions. By staying informed and seeking guidance when necessary, individuals can make strategic decisions that align with their financial goals. Embracing this knowledge not only alleviates anxiety but also paves the way for a more confident and fulfilling retirement experience.
Frequently Asked Questions
What are Individual Retirement Annuities (IRAs)?
Individual Retirement Annuities (IRAs) are retirement savings accounts that offer tax advantages to help individuals save for retirement. They come in different types, primarily Traditional and Roth accounts, each with distinct tax implications and rules.
What are the main differences between Traditional and Roth IRAs?
Traditional IRAs allow for tax-deductible contributions, but taxes are due upon withdrawal. Roth IRAs are funded with after-tax dollars, allowing for tax-free qualified withdrawals and do not require Required Minimum Distributions (RMDs) during the account holder’s lifetime.
What are the tax implications of Traditional IRAs?
Contributions to Traditional IRAs are tax-deductible, but retirees must pay taxes on withdrawals. Additionally, distributions from Traditional IRAs must begin by age 73, and failing to comply with this rule can result in penalties.
What are Required Minimum Distributions (RMDs)?
Required Minimum Distributions (RMDs) are the minimum amounts that retirees must withdraw from their Traditional IRA accounts starting at age 73. Roth IRAs do not have RMDs during the account holder’s lifetime, providing more flexibility.
Why is it important to understand IRAs for retirement planning?
Understanding the distinctions between Traditional and Roth IRAs is crucial for crafting an effective retirement strategy. It helps individuals maximize tax advantages, comply with IRS rules regarding distributions, and ensure a reliable income stream during retirement.
What should individuals consider when choosing between Traditional and Roth IRAs?
Individuals should consider their current tax situation, future income expectations, and the flexibility they desire in retirement planning. Consulting with a financial advisor can also help in making informed decisions that align with their financial goals.