Senior Insurance Solutions

Secure Life Insurance for Low-Income Seniors: A Step-by-Step Guide

Secure Life Insurance for Low-Income Seniors: A Step-by-Step Guide

Introduction

Navigating the financial landscape can feel overwhelming for low-income seniors, who often face the challenge of securing their future amidst uncertainty. The complexities of financial planning can lead to anxiety, especially when considering unexpected costs that may arise. Life insurance stands out as a vital resource, offering not just a safety net against unforeseen expenses but also a way to ensure that loved ones are not burdened with financial worries.

Yet, many seniors might find themselves asking: how can they sift through the numerous options available to discover affordable coverage tailored to their specific needs? This guide aims to illuminate the essential steps and resources at their disposal, empowering seniors to make informed decisions about life insurance. By doing so, they can secure their peace of mind and embrace a more confident future.

Understand the Importance of Life Insurance for Low-Income Seniors

Life insurance for low income seniors serves as a vital financial resource, providing a safety net that helps manage unexpected expenses and ensures their loved ones aren’t left with financial burdens after their passing. At IFG Insurance Services, we draw on decades of experience and industry expertise to offer personalized coverage solutions that cater to the unique needs of seniors. Here’s why life insurance is so important:

  • Final Expense Coverage: Life insurance can ease the financial strain of funeral costs, which can be quite significant. In 2023, the average funeral with a viewing and burial costs around $8,300, while cremation averages about $6,280. Having a policy in place can relieve this burden, allowing families to focus on their grief rather than financial worries.

  • Income Replacement: For elderly individuals who still have dependents or family members relying on them, life coverage can replace lost income, ensuring that their loved ones can maintain their standard of living.

  • Debt Coverage: Many older adults carry outstanding debts; in 2012, 42.5% of individuals aged 65 and over still had debt. Life insurance can help settle these obligations, preventing financial strain on family members and allowing them to inherit a more secure financial situation.

  • Peace of Mind: Knowing there’s a financial plan in place can provide seniors with peace of mind. This assurance allows them to enjoy their retirement without the constant worry of financial instability, confident that their loved ones will be taken care of.

As Canada Protection Plan states, “Life coverage can help cover these end-of-life expenses, protecting families from being burdened with this cost in their time of grief.” By understanding these aspects, older adults can make informed decisions about their coverage needs and secure their financial future with life insurance for low income seniors, backed by the dependable support of IFG Insurance Services.

The central node represents the overall importance of life insurance, while each branch highlights a specific benefit. Follow the branches to understand how each aspect contributes to financial security for seniors.

Explore Affordable Life Insurance Options for Seniors

Finding affordable life insurance for low income seniors can be a challenge for older adults, and it’s a concern that weighs heavily on many. The importance of securing financial peace of mind cannot be overstated, especially when considering the responsibilities that come with aging. Fortunately, there are several options for life insurance for low income seniors that are specifically designed for those on a budget.

  • Term Life Insurance is one such option. This policy provides coverage for a set period, like 10 or 20 years, and is typically more budget-friendly than whole life insurance. It’s particularly suitable for older adults who want to address specific financial obligations, such as debts or ensuring income replacement for dependents.

  • Another viable choice is Guaranteed Issue Life Insurance. This option stands out because it doesn’t require a medical exam, making it accessible to older adults regardless of their health status. While the premiums might be higher, the guarantee of acceptance offers a sense of security, especially for those with pre-existing conditions who need coverage without delay.

  • For those concerned about end-of-life expenses, Final Expense Insurance is tailored to cover funeral and burial costs. This type of plan usually offers lower coverage amounts, ranging from $5,000 to $35,000, and is easier to qualify for, providing a practical solution for older individuals worried about these inevitable costs.

  • Additionally, Group Life Insurance can be an excellent option. Many organizations and associations provide group life insurance plans at reduced rates. Seniors should explore any affiliations they have that might offer this benefit, as it can lead to significant savings and peace of mind.

By considering these alternatives, older adults can find a plan for life insurance for low income seniors that meets their financial needs without straining their budgets. For example, a 70-year-old woman might discover that a $10,000 final expense policy costs around $42 to $55 per month, offering reassurance regarding burial expenses. Consulting with a financial advisor can further assist older adults in navigating their options and making informed decisions about their coverage needs.

Start at the center with the main topic, then explore each branch to learn about different types of life insurance available for seniors, including their unique benefits and considerations.

Follow the Application Process for Life Insurance

Applying for life insurance for low income seniors can feel overwhelming, especially for them who want to ensure their loved ones are taken care of. But understanding the steps involved can make this process much simpler. Here’s a step-by-step guide designed to help you find affordable life insurance options with confidence:

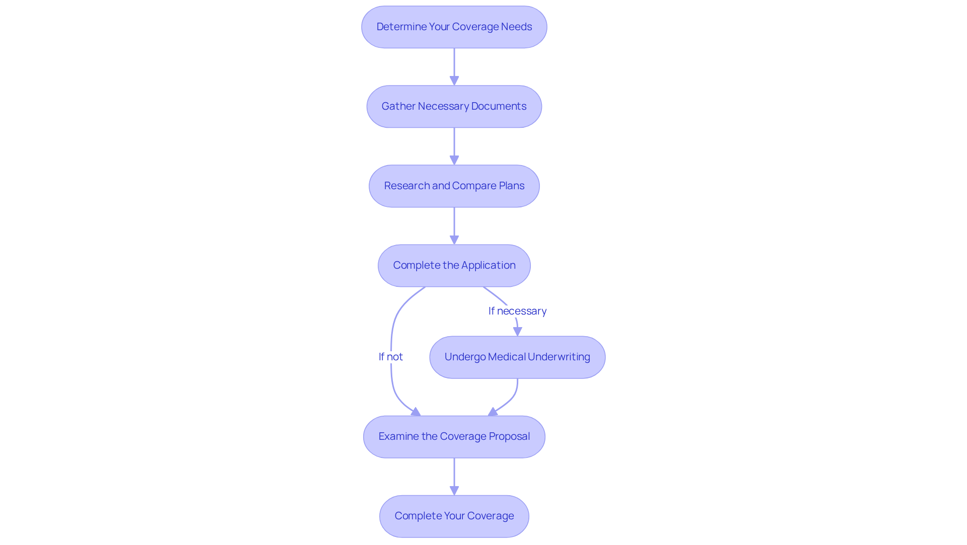
  1. Determine Your Coverage Needs: Start by evaluating how much coverage you truly need. Think about your financial obligations and goals. Consider factors like funeral costs, debts, and any dependents you may have. A good rule of thumb is to aim for life coverage that is at least 10-12 times your yearly earnings. This way, you can provide sufficient financial support for your loved ones when they need it most.

  2. Gather Necessary Documents: Next, prepare the essential documents you’ll need. This includes your Social Security number, identification (like a driver’s license), and any relevant medical history. Having all this information ready can help streamline your application process, making it less stressful.

  3. Research and Compare Plans: Take the time to research various plans. You can use online resources or consult with an advisor at IFG Insurance Services. Look for options, such as life insurance for low income seniors, that fit your budget and coverage needs. Remember, comparison shopping is key in the competitive life insurance market, and it can help you find the best value for your situation.

  4. Complete the Application: When you’re ready, fill out the application form accurately. Be honest about your health and lifestyle, as this information will impact your premiums and eligibility. The application can often be completed in as little as 20 minutes, but be prepared for variations based on your personal medical history.

  5. Undergo Medical Underwriting (if necessary): Some plans may require a medical exam or health questionnaire. This step is important, as it helps insurers assess your risk. Underwriters will consider various factors, including your age, health history, and lifestyle choices, to determine your eligibility and premium rates.

  6. Examine the Coverage Proposal: After your application is processed, you’ll receive a coverage offer. Take the time to review the terms carefully, including coverage amounts and premiums, before accepting. Understanding all terms and conditions is crucial to avoid any surprises later on.

  7. Complete Your Coverage: Once you accept the offer, make your initial premium payment to activate your plan. Keep a copy of your policy documents in a safe place. If your application is accepted, you can expect to receive your coverage certificate within 6 to 8 weeks.

By following these steps, you can navigate the application process with confidence and secure the coverage you need, bringing peace of mind to you and your loved ones.

Each box represents a step you need to take when applying for life insurance. Follow the arrows to see how to move from one step to the next, making the process easier to understand.

Utilize Resources and Tools for Life Insurance Decisions

Navigating life insurance for low income seniors can be overwhelming, leaving many to feel uncertain about their choices. It’s crucial to understand that making informed decisions about life coverage is not just about numbers; it’s about securing peace of mind for themselves and their loved ones.

Fortunately, there are several resources available to help seniors confidently explore their options.

  • Insurance Comparison Websites like Policygenius and NerdWallet allow seniors to compare quotes from various insurers. This empowers them to find the best rates and coverage tailored to their unique needs, ensuring they feel supported in their decision-making process.

  • Monetary Advisory Services such as the National Council on Aging offer free or low-cost financial counseling. These services help older adults grasp their coverage needs and the choices available to them, providing reassurance that they are not alone in this journey.

  • Each state’s Coverage Department serves as another valuable resource, offering information about licensed providers, consumer rights, and complaint procedures. This ensures that seniors are well-informed and can navigate their options with confidence.

  • Moreover, Life Insurance Calculators available online can assist older adults in estimating the coverage they need based on their financial situation and goals. These tools provide clarity on what to look for in a policy, further enhancing their understanding.

  • Lastly, many local organizations host Community Workshops focused on financial literacy and insurance education specifically for seniors. These workshops not only provide useful information but also offer direct access to specialists who can answer questions and provide guidance.

By utilizing these resources, seniors can deepen their understanding of life insurance for low income seniors, which empowers them to make choices that align with their financial needs and ultimately provides them with the confidence and peace of mind they deserve.

The central node represents the main topic, while the branches show different resources available to help seniors make informed life insurance choices. Each branch highlights a specific type of resource, making it easy to see where to find help.

Conclusion

Life insurance stands as a vital financial resource for low-income seniors, offering not just a safety net but also a sense of peace. It helps ease the burden of final expenses, replace lost income, and settle debts, ensuring that loved ones aren’t left facing financial hardship. By recognizing the significance of life insurance, seniors can take meaningful steps to secure their financial futures and shield their families from unexpected costs.

This article sheds light on several affordable life insurance options designed specifically for seniors, such as:

  1. Term life insurance
  2. Guaranteed issue life insurance
  3. Final expense insurance
  4. Group life insurance

Each option comes with its own set of benefits, allowing seniors to select a plan that best fits their financial circumstances. Moreover, a straightforward step-by-step application process simplifies the path to securing coverage, making it accessible even for those who might feel daunted by the process.

As financial security grows increasingly essential for low-income seniors, taking the time to explore available resources and tools can empower them to make informed choices about life insurance. Utilizing comparison websites, advisory services, and community workshops can offer the necessary support for navigating this crucial aspect of financial planning. Ensuring that loved ones are protected through life insurance isn’t just a wise decision; it’s a significant step toward achieving lasting peace of mind for seniors and their families.

Frequently Asked Questions

Why is life insurance important for low-income seniors?

Life insurance for low-income seniors provides a financial safety net that helps manage unexpected expenses and ensures that their loved ones are not left with financial burdens after their passing.

What is final expense coverage in life insurance?

Final expense coverage helps ease the financial strain of funeral costs, which can be significant. In 2023, the average funeral with a viewing and burial costs around $8,300, while cremation averages about $6,280.

How does life insurance assist with income replacement for seniors?

Life insurance can replace lost income for elderly individuals who have dependents relying on them, ensuring that their loved ones can maintain their standard of living.

Can life insurance help with outstanding debts for seniors?

Yes, life insurance can help settle outstanding debts, preventing financial strain on family members. In 2012, 42.5% of individuals aged 65 and over still had debt, making this coverage beneficial.

What peace of mind does life insurance provide to seniors?

Knowing there’s a financial plan in place offers seniors peace of mind, allowing them to enjoy their retirement without worrying about financial instability, confident that their loved ones will be taken care of.

How can seniors make informed decisions about their life insurance needs?

By understanding the importance of life insurance and its benefits, seniors can make informed decisions about their coverage needs to secure their financial future.

Leave a Reply

Your email address will not be published. Required fields are marked *